Descripción
El circuito de Rendiciones de Empleados se utiliza cuando el Empleado realiza un gasto que debe ser cubierto por la Compañía, a través de un adelanto o una devolución, para lo cual deberá presentar la rendición en un comprobante que podrá ser o no fiscal.
Maestros
Para utilizar este circuito, previamente deberá cargar los siguientes maestros: Proveedores, Tarjetas de Crédito (como Proveedores), Conceptos, Empleados, Cajas, Cuentas Bancarias. Ver más en: Alta de Maestros.
Transacciones
El circuito cuenta con las siguientes Transacciones y Vistas (cada una linkeada a su respectivo artículo):
- Rendición de Factura
- Rendición de Ticket
- Rendición de Empleado
- Pago de rendición
- Compra con Tarjeta de Crédito
- Resumen de Tarjeta de Crédito
- Imputación de rendiciones
- Devolución de Rendición
Vistas
Workflow

¿En qué orden usar las transacciones del circuito?
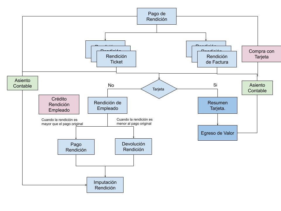
Las transacciones del circuito de Rendiciones de Empleados, se utilizarán en determinada secuencia, según las condiciones de la operación. A continuación se describen 4 casos con sus respectivos usos del circuito:
A. La empresa otorga un adelanto al Empleado, quien- de forma posterior- presenta la rendición respectiva. Esto puede dar lugar a dos situaciones:
- si el gasto fue superior al adelanto, se le debará pagar un adicional al Empleado;
- si el adelanto supera la Rendición brindada, el Empleado deberá realizar una Devolución.
Secuencia del circuito
1. Pago de Rendición: primero se registra el adelanto en un comprobante que genera Compromiso de Pago. Esto permite ver la Cuenta Corriente del Empleado y así obtener información de los fondos a rendir que posea.
2. Comprobante de Rendición: una vez que el Empleado realiza su rendición de gastos, según el comprobante sea o no fiscal, deberá optar por una de las siguientes transacciones:
a) Rendición Factura: se utiliza cuando el Empleado brinda la rendición en un comprobante fiscal. Se ingresa el comprobante en esta transacción, para realizar la contabilización del gasto, a la vez que informar las presentaciones impositivas pertinentes.
b) Rendición Ticket: se utiliza cuando el Empleado brinda la rendición en un comprobante que no es fiscal. Se ingresa el comprobante en esta transacción, para realizar la contabilización del gasto, sin reportar ninguna presentación impositiva.
3. Rendición de Empleados: esta transacción sirve para agrupar todos los comprobantes rendidos. Este comprobante genera el Compromiso de Pago que se imputará con el pago de Rendición, según las siguientes situaciones:
- Si la imputación anterior sigue generando deuda con el Empleado, se debe generar el Pago de Rendición para abonar el saldo correspondiente.
- Si la imputación genera un adelanto superior al gasto, el Empleado deberá realizar la devolución del dinero a través de la transacción Devolución de Rendición.
B. La empresa no otorga ningún adelanto, por lo que el Empleado cubre los gastos con sus propios recursos, y en consecuencia, la empresa deberá efectuar el pago correspondiente a la rendición del comprobante.
Secuencia del circuito
1. Rendición de comprobante:
a) Rendición Factura
b) Rendición Ticket
2. Rendición de Empleados
3. Pago Rendición
C. Si le empresa dispone de Fondo Fijo en las áreas, se utilizará este para procesar el pago de las rendiciones de dicho fondo fijo.
Secuencia del circuito
1. Rendición de comprobante:
a) Rendición Factura
b) Rendición Ticket
2. Rendición de Empleados
3. Pago Rendición
D. Si la rendición presentada por el Empleado fue realizada con una Tarjeta corporativa, se incluyen las transacciones correspondientes a la misma.
Secuencia del circuito
1. Rendición Factura o Rendición Ticket: en cualquiera de los dos casos , ya sea que utilice un comprobante fiscal o no fiscal respectivamente, se deberá informar el campo "Tarjeta de crédito" para que la deuda se genere hacia la tarjeta de crédito y no al empleado.
2. Compra con Tarjeta: esta transacción se genera automáticamente al informar el campo "Tarjeta de crédito", lo que refleja la deuda con la entidad emisora de la tarjeta.
3. Resumen de Tarjeta: esta transacción se deberá generar cuando se disponga del resumen. Esto permite:
- traer automáticamente todas las transacciones que tienen informado el campo "Tarjeta de crédito";
- si el monto del resumen es superior a la suma de los comprobantes rendidos, permite agregar una línea en blanco por la diferencia.
4. Egreso de Valor: permite pagar el resumen de la tarjeta de crédito.
Video
Adjunto a este artículo, encontrará el video explicativo del circuito completo de Rendiciones de Empleado.
¿Le ha sido útil este artículo?
¡Qué bien!
Gracias por sus comentarios
¡Sentimos mucho no haber sido de ayuda!
Gracias por sus comentarios
Sus comentarios se han enviado
Agradecemos su esfuerzo e intentaremos corregir el artículo